PDF dokumentum megnyitása új ablakban.

(PDF, új ablakban nyílik meg)

 

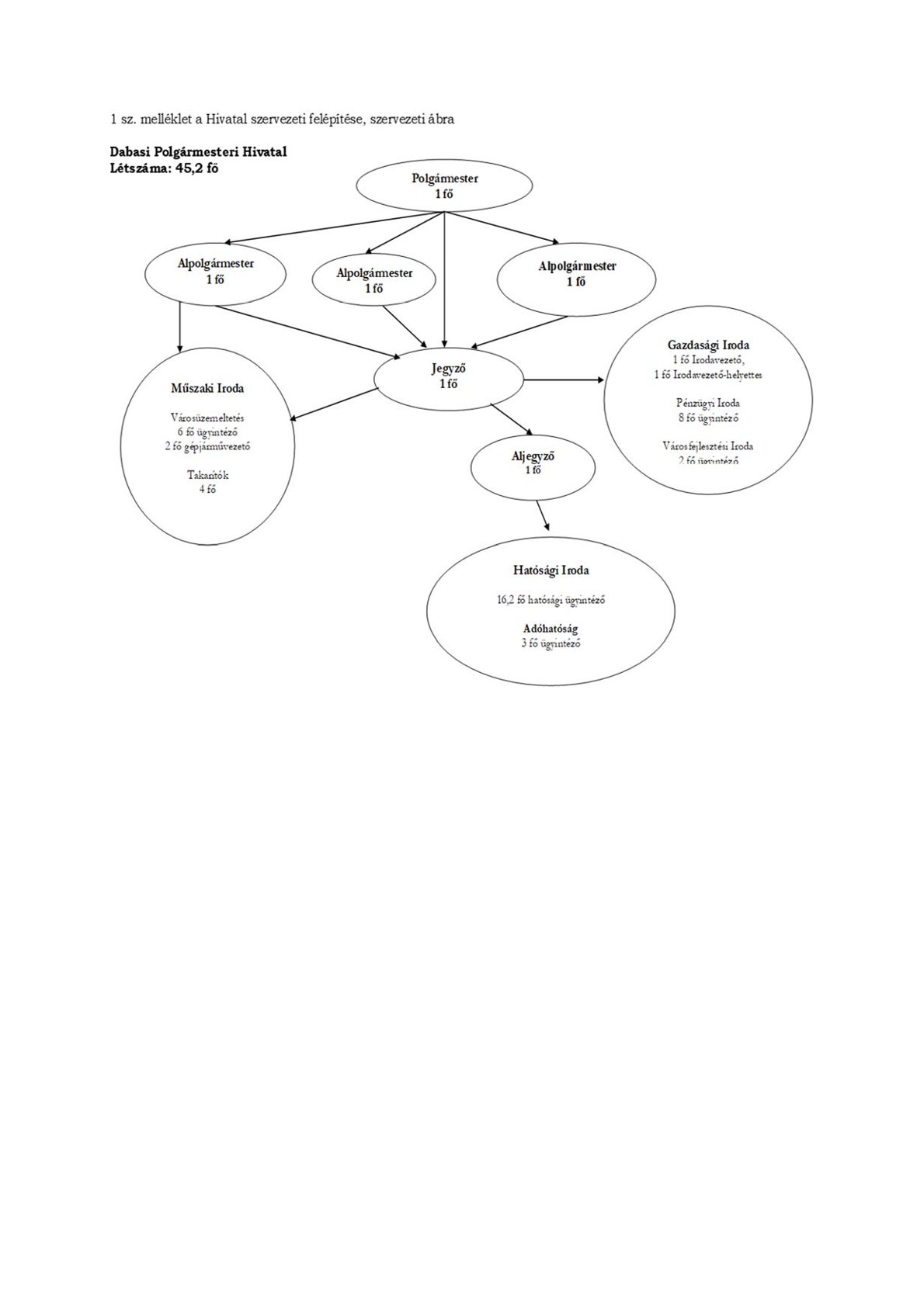
 A Polgármesteri Hivatal szervezeti ábrája

Szervezeti abra 2020